田林某商铺开业第一天烟花爆竹庆祝,结果竟被公安找上门..

  [复制链接]
百色放料君 发表于 2020-9-21 09:01:13 | 显示全部楼层 |阅读模式

马上注册,让你轻松玩转百色看点。

您需要 登录 才可以下载或查看,没有账号?立即注册

×
9月19日10时许,田林县公安局民警接到群众举报称:在田林县乐里镇东丈路某购物商场大门前有人燃放大量烟花爆竹,给附近居民造成严重的噪声污染和安全隐患,希望公安机关予以查处。
微信图片_20200921085628.webp

掌握到这一情况后,田林县公安局领导高度重视,局党委委员、副局长黄万生亲自组织治安大队、指挥中心、城区巡逻民警于第一时间赶到现场调查。民警调查发现,该购物广场门前满地散落爆竹碎屑,空气中还弥漫浓浓的火药味。随后,民警于现场依法将涉嫌违法燃放烟花爆竹的黄某传唤到公安局接受调查。
微信图片_20200921085633.webp

微信图片_20200921085636.webp

经询问,违法人员黄某(男,35岁,广东人)对自己在田林县城区内违规燃放烟花爆竹的违法事实供认不讳。李某交代称:“当天是该购物商场开张营业,为烘托喜庆气氛,于是将自购的烟花爆竹拿到购物广场大门前持续燃放,没想到给群众生活带来了严重的噪声污染和安全隐患。”经过民警教育,违法人员黄某对自己的违法行为后悔不已,表示认错认罚。
微信图片_20200921085640.webp

微信图片_20200921085644.png

   目前,因违法人员黄某违反规定燃放烟花爆竹,违反了《中华人民共和国治安管理处罚法》和《烟花爆竹安全管理》有关规定,被田林县公安局依法处以罚款500元的处罚。

违规燃放烟花爆竹

不仅带来严重的噪声和环境污染

还造成严重的安全危害

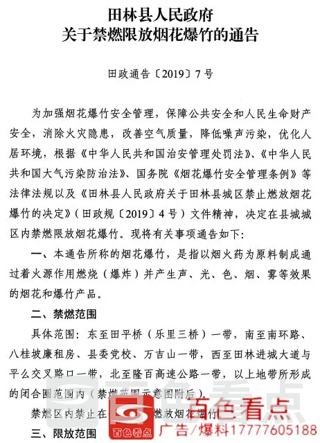
早在2019年12月20日

田林县人民政府就发布了通告


↓↓↓

微信图片_20200921085651.webp

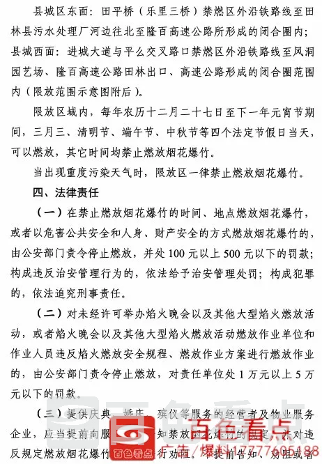
微信图片_20200921085656.webp

微信图片_20200921085700.webp










上一篇:百色一“鬼火”未成年无证飞车,被民警逮个正着
下一篇:一个早餐的时间车标就被人偷了?
这里很好玩
回复

使用道具 举报

郑小强 发表于 2020-9-21 09:03:57 | 显示全部楼层
转发了
这里很好玩
回复 点赞 差评

使用道具 举报

邹浩 发表于 2020-9-21 10:53:35 | 显示全部楼层
这里很好玩
回复 点赞 差评

使用道具 举报

周婷 发表于 2020-9-21 12:36:18 | 显示全部楼层
转发了
这里很好玩
回复 点赞 差评

使用道具 举报

朱华强 发表于 2020-9-21 14:11:23 | 显示全部楼层
、、
这里很好玩
回复 点赞 差评

使用道具 举报

周雅婷 发表于 2020-9-21 15:41:58 | 显示全部楼层
这里很好玩
回复 点赞 差评

使用道具 举报

刀客家族的女人 发表于 2020-9-21 17:34:04 | 显示全部楼层
这里很好玩
回复 点赞 差评

使用道具 举报

朱亚兰 发表于 2020-9-21 19:22:07 百色看点手机版 | 显示全部楼层
这里很好玩
回复 点赞 差评

使用道具 举报

郑玲 发表于 2020-9-21 21:36:56 | 显示全部楼层
这里很好玩
回复 点赞 差评

使用道具 举报

朱睿 发表于 2020-9-21 23:48:59 | 显示全部楼层
转发了
这里很好玩
回复 点赞 差评

使用道具 举报

您需要登录后才可以回帖 登录 | 立即注册

本版积分规则

本网站所刊载信息,不代表百色看点观点。 刊用本网站稿件,务经书面授权。
未经授权禁止转载、摘编、复制及建立镜像,违者将依法追究法律责任。
[网上传播视听节目许可证(0106214)] [桂ICP备18000946号-9] [APP备案:桂ICP备18000946号-5A]
违法和不良信息举报电话:17777605188 举报邮箱:253702645@qq.com 营业执照亮照 总机:0776-2998288
Copyright ©2018-2026 百色看点 Powered by 百色圈视科技 劰载中...|网站地图|桂公网安备 45100202000274号

顶部