靖西市抓严抓实常态化边境疫情防控

[复制链接]
百色看点官方 发表于 2021-10-27 19:15:16 | 显示全部楼层 |阅读模式

马上注册,让你轻松玩转百色看点。

您需要 登录 才可以下载或查看,没有账号?立即注册

×
近日,靖西市举行2021年涉边类案件集中公开宣判活动,对6件涉偷越国境、走私案件进行公开宣判,刘某甫、赵某平、蒋某洪等18名因犯偷越国境罪以及走私国家禁止进出口货物罪被分别依法判处7个月至9个月不等的有期徒刑,并处罚金。这是靖西市抓严抓实常态化边境疫情防控的一个缩影。
QQ截图20211027191200.webp

为严厉打击违反疫情防控和边境管理等违法犯罪行为,今年以来,靖西市围绕“外防输入、内防反弹”目标,抓严抓实常态化边境疫情防控,死守边境防线,织密织牢疫情防控网。
640.webp (1).webp
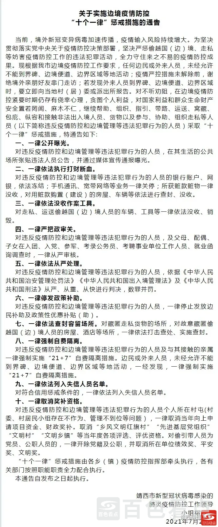
出台关于实施边境疫情防控“十个一律”惩戒措施的通告,对不听劝阻,在边境疫情防控紧要时期仍存有侥幸心理,贪图个人利益,对国家利益和群众生命财产安全置若罔闻、麻木不仁,继续帮助、组织、指引、带路、运送、窝藏、包庇、纵容和接触非法出入境人员、货物,以及参与、协助、组织走私等违反疫情防控和边境管理的人员,采取关停手机通讯和宽带网络、列入失信人员等惩戒措施,全市上下形成严厉打击违反疫情防控和边境管理等违法犯罪行为的良好氛围。目前,靖西已查获违反疫情防控“十个一律”惩戒措施和边境管控有关法律的违法犯罪人员共47人。
QQ截图20211027191212.webp
在抵边村屯全线、沿边公路和边境乡镇通往内地的主要交通要道、火车站和汽车站等重点地方设置72个疫情防控执勤点,投入2000余人严阵值守;组建13个疫情防控和反走私巡逻队,在边境线上、高速公路上进行24小时常态化巡查打击;在边境线上设置12.42公里铁栅栏、29.402公里铁丝网,并在重点节点安装监控摄像头,有效防范人员偷越国(边)境和走私等非法活动。
QQ截图20211027191218.webp
严密边境一线查缉、管控,一方面发挥内力,采用党政军警民“五位一体”边境管控机制,通过“点上守、线上巡、面上控”点线面三者防控,形成了党委领导、政府主导、社会协同、群众参与、责任到人的边境防控模式;另一方面强化警务合作,形成全国全区全市疫情防控“一盘棋”思想,严密防范和严厉打击边境偷渡、走私等涉边违法犯罪活动,上下联动形成打击合力,实现精准化联动化打击。截至10月15日,靖西共查获“三非”外国人301批次2053人,查获生牛、冻品、烟叶等走私货物一大批,案值5100多万元。

来源:靖西融媒




上一篇:百色军人速看!军人配偶免费医疗 明年1月1日起施行
下一篇:总投资28.4亿元!这个大项目在田阳开工!
这里很好玩
回复

使用道具 举报

致青春 发表于 2021-10-27 20:04:52 | 显示全部楼层
百色看点有点料
这里很好玩
回复 点赞 差评

使用道具 举报

黑心美团 发表于 2021-10-28 18:20:55 | 显示全部楼层
真的是
这里很好玩
回复 点赞 差评

使用道具 举报

百色车视 发表于 2021-10-29 15:18:48 | 显示全部楼层
百色买车找我
这里很好玩
回复 点赞 差评

使用道具 举报

您需要登录后才可以回帖 登录 | 立即注册

本版积分规则

本网站所刊载信息,不代表百色看点观点。 刊用本网站稿件,务经书面授权。
未经授权禁止转载、摘编、复制及建立镜像,违者将依法追究法律责任。
[网上传播视听节目许可证(0106214)] [桂ICP备18000946号-9] [APP备案:桂ICP备18000946号-5A]
违法和不良信息举报电话:17777605188 举报邮箱:253702645@qq.com 营业执照亮照 总机:0776-2998288
Copyright ©2018-2026 百色看点 Powered by 百色圈视科技 劰载中...|网站地图|桂公网安备 45100202000274号

顶部