广西壮族自治区百色市2022年中考加分政策

 火... [复制链接]
刀客家族的女人 发表于 2022-4-26 01:25:14 | 显示全部楼层 |阅读模式

马上注册,让你轻松玩转百色看点。

您需要 登录 才可以下载或查看,没有账号?立即注册

×
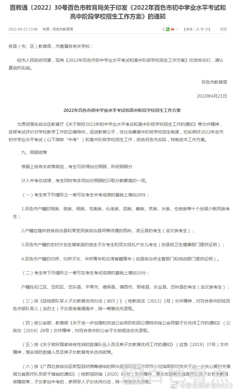
广西壮族自治区百色市2022年中考加分政策:
(一)考生有下列情形之一者可在考生中考成绩的基础上增加20分:
1.百色市户籍的瑶族、苗族、侗族、毛南族、仫佬族、回族、彝族、京族、水族、仡佬族等十个世居少数民族考生;
2.户籍在隆林各族自治县和享受民族自治县同等待遇的西林、凌云县的考生(含汉族考生);
3.百色市户籍的农村计划生育家庭的独生子女考生和双女结扎户女儿考生;
4.百色市户籍的归侨、归侨子女、华侨青年和台湾省籍青年。

(二)考生有下列情形之一者可在考生考试成绩的基础上增加10分:
户籍在右江区、田阳区、田东县、平果市、德保县、靖西市、那坡县、乐业县、田林县的考生(含汉族考生)
(其余加分政策见图片)
——————————————
解释一下,百色市有12个区市县,这12个区市县所有的瑶族、苗族、侗族、毛南族、仫佬族、回族、彝族、京族、水族、仡佬族考生可加20分。
隆林、西林、凌云3个县的所有考生也可加20分。
右江区、田阳区、田东县、平果市、德保县、靖西市、那坡县、乐业县、田林县除10个世居少数民族以外的所有考生可加10分。
总之,所有考生至少都能加10分,所有人都加分也就相当于不加分。

所以总结起来也就相当于隆林、西林、凌云3个县的所有考生加10分;另外9个区市县的10个世居少数民族考生加10分,其余考生不加分。
——————————————
关于民族班:
各学校将普通高中民族班纳入学校的常规管理,可单独编班,也可混合编班。普通高中民族班学生全部纳入国家助学金覆盖范围,享受国家助学金政策。对民族班学生单独造册建档,按照程序、对照名册发放相关资助。

可以看出,民族班并不一定是真实存在的班级,只要是以民族班的名义招收的学生,就可以纳入国家助学金覆盖范围,享受国家助学金政策。民族班的本质实际上是学生享受资助。
7bedd965ly1h1m10rq54wj20my126aey.webp 7bedd965ly1h1m10rfpnhj20mg0fcdhx.webp




上一篇:百色:21岁女子因找工作问题亲戚产生矛盾欲跳楼轻生
下一篇:百色33名涉边违法犯罪嫌疑人落网
这里很好玩
回复

使用道具 举报

锋兄 发表于 2022-4-26 06:00:01 百色看点手机版 | 显示全部楼层
这里很好玩
回复 点赞 差评

使用道具 举报

胡大大 发表于 2022-4-26 10:00:07 | 显示全部楼层
这里很好玩
回复 点赞 差评

使用道具 举报

黄大鼠 发表于 2022-4-26 13:40:55 | 显示全部楼层
这里很好玩
回复 点赞 差评

使用道具 举报

这里很好玩
回复 点赞 差评

使用道具 举报

大莉 发表于 2022-4-26 21:28:33 | 显示全部楼层
这里很好玩
回复 点赞 差评

使用道具 举报

 楼主| 刀客家族的女人 发表于 2022-4-27 08:04:53 百色看点手机版 | 显示全部楼层
这里很好玩
回复 点赞 差评

使用道具 举报

秋风 发表于 2022-4-27 12:00:47 | 显示全部楼层
这里很好玩
回复 点赞 差评

使用道具 举报

广西集讯传媒 发表于 2022-4-27 15:47:44 | 显示全部楼层
这里很好玩
回复 点赞 差评

使用道具 举报

申先生 发表于 2022-4-27 19:29:16 百色看点手机版 | 显示全部楼层
这里很好玩
回复 点赞 差评

使用道具 举报

您需要登录后才可以回帖 登录 | 立即注册

本版积分规则

本网站所刊载信息,不代表百色看点观点。 刊用本网站稿件,务经书面授权。
未经授权禁止转载、摘编、复制及建立镜像,违者将依法追究法律责任。
[网上传播视听节目许可证(0106214)] [桂ICP备18000946号-9] [APP备案:桂ICP备18000946号-5A]
违法和不良信息举报电话:17777605188 举报邮箱:253702645@qq.com 营业执照亮照 总机:0776-2998288
Copyright ©2018-2026 百色看点 Powered by 百色圈视科技 劰载中...|网站地图|桂公网安备 45100202000274号

顶部