国务院批准!百色、深圳对口合作!

 火.. [复制链接]
百色看点编辑部 发表于 2022-6-8 15:01:52 | 显示全部楼层 |阅读模式

马上注册,让你轻松玩转百色看点。

您需要 登录 才可以下载或查看,没有账号?立即注册

×
重磅消息
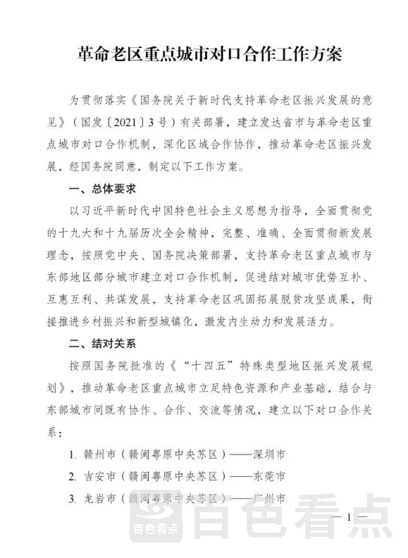
经国务院批准
《革命老区重点城市对口合作工作方案》
正式印发
1.webp
小编了解到,按照国务院批准的《“十四五”特殊类型地区振兴发展规划》,推动革命老区重点城市立足特色资源和产业基础,结合与东部城市间既有协作、合作、交流等情况,百色市与深圳市建立对口合作关系。

一起来看看具体内容
↓↓↓
国家发展改革委关于印发
《革命老区重点城市对口合作工作方案》
的通知

发改振兴〔2022〕766号

中央组织部、中央宣传部,各省、自治区、直辖市及计划单列市人民政府,教育部、科技部、工业和信息化部、民政部、财政部、人力资源社会保障部、自然资源部、生态环境部、住房城乡建设部、交通运输部、水利部、农业农村部、商务部、文化和旅游部、卫生健康委、人民银行、粮食和储备局、能源局、铁路局、民航局、文物局、乡村振兴局:

经国务院同意,现将《革命老区重点城市对口合作工作方案》印发给你们,请认真组织实施。

国家发展改革委
2022年5月19日
2.webp
3.webp
4.webp
5.webp
6.webp
7.webp

来源:国家发展改革委




上一篇:大意了!广西一民房突发火灾,两人被困楼顶!原因竟是...
下一篇:禽兽!广西一男子套路女邻居并强行发生关系,挨了!
这里很好玩
回复

使用道具 举报

刀客家族的女人 发表于 2022-6-8 15:06:09 | 显示全部楼层
这里很好玩
回复 点赞 差评

使用道具 举报

兰博基尼代购 发表于 2022-6-8 19:24:10 | 显示全部楼层
这里很好玩
回复 点赞 差评

使用道具 举报

再见百色 发表于 2022-6-8 23:32:37 百色看点手机版 | 显示全部楼层
这里很好玩
回复 点赞 差评

使用道具 举报

挑食猪猪 发表于 2022-6-9 09:38:38 百色看点手机版 | 显示全部楼层
转发了
这里很好玩
回复 点赞 差评

使用道具 举报

哥是传说 发表于 2022-6-9 13:52:13 百色看点手机版 | 显示全部楼层
这里很好玩
回复 点赞 差评

使用道具 举报

百色六点半 发表于 2022-6-9 18:09:07 | 显示全部楼层
这里很好玩
回复 点赞 差评

使用道具 举报

再见丁香花 发表于 2022-6-9 22:11:58 | 显示全部楼层
这里很好玩
回复 点赞 差评

使用道具 举报

秋风 发表于 2022-6-10 08:13:54 | 显示全部楼层
转发了
这里很好玩
回复 点赞 差评

使用道具 举报

生如夏花 发表于 2022-6-10 12:32:48 百色看点手机版 | 显示全部楼层
这里很好玩
回复 点赞 差评

使用道具 举报

您需要登录后才可以回帖 登录 | 立即注册

本版积分规则

本网站所刊载信息,不代表百色看点观点。 刊用本网站稿件,务经书面授权。
未经授权禁止转载、摘编、复制及建立镜像,违者将依法追究法律责任。
[网上传播视听节目许可证(0106214)] [桂ICP备18000946号-9] [APP备案:桂ICP备18000946号-5A]
违法和不良信息举报电话:17777605188 举报邮箱:253702645@qq.com 营业执照亮照 总机:0776-2998288
Copyright ©2018-2026 百色看点 Powered by 百色圈视科技 劰载中...|网站地图|桂公网安备 45100202000274号

顶部