10批次药品不合规!涉小儿感冒颗粒、川贝止咳糖浆等

 火.. [复制链接]
吃喝玩乐 发表于 2022-6-23 11:56:51 | 显示全部楼层 |阅读模式

马上注册,让你轻松玩转百色看点。

您需要 登录 才可以下载或查看,没有账号?立即注册

×
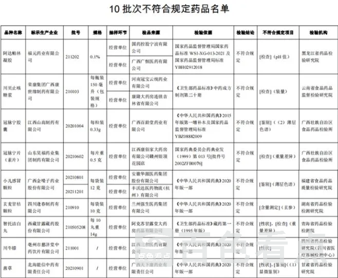
国家药监局近日发布通告,经福建省食品药品质量检验研究院等8家药品检验机构检验,标示为广西金嗓子药业股份有限公司等9家企业生产的小儿感冒颗粒等10批次药品不符合规定。
1.webp
国家药监局官网截图

根据通告,经黑龙江省药品检验研究院检验,标示为福元药业有限公司生产的1批次阿达帕林凝胶不符合规定,不符合规定项目为pH值。据悉,pH值是氢离子浓度指数,作为酸碱程度的衡量指标。

经云南省食品药品监督检验研究院检验,标示为荣康集团广西康世缘制药有限公司生产的1批次川贝止咳糖浆不符合规定,不符合规定项目为装量。据悉,装量系反映药品重量或容量的指标,适用于固体、半固体、液体制剂,规定应按最低装量检查法进行检查,不符合规定会导致临床给药剂量不足。

经广西壮族自治区食品药品检验所检验,标示为江西山高制药有限公司生产的1批次冠脉宁胶囊不符合规定,不符合规定项目为鉴别;标示为山东昊福药业集团制药有限公司生产的1批次冠脉宁片(素片)不符合规定,不符合规定项目为重量差异。据悉,鉴别项主要用于区分药品特性,其手段包括显微鉴别、光谱鉴别等,薄层色谱法是常用的鉴别方法。重量差异系反映药物均匀性的指标,是保证准确给药的重要参数之一。

经福建省食品药品质量检验研究院检验,标示为广西金嗓子药业股份有限公司生产的2批次小儿感冒颗粒不符合规定,不符合规定项目为鉴别。

经湖南省药品检验检测研究院检验,标示为四川逢春制药有限公司生产的1批次玄麦甘桔颗粒不符合规定,不符合规定项目为含量测定。据悉,含量测定系指用规定的试验方法测定原料及制剂中有效成分的含量,一般可采用化学、仪器或生物测定方法。

经青海省药品检验检测院检验,标示为西藏甘露藏药股份有限公司生产的1批次智托洁白丸不符合规定,不符合规定项目为性状、重量差异。据悉,性状项下记载外观、臭、味、溶解度以及物理常数等,在一定程度上反映药品的质量特性。中药饮片性状项不符合规定,可能涉及药材种属偏差、炮制工艺有瑕疵、储存不当等情形。

经四川省药品检验研究院(四川省医疗器械检测中心)检验,标示为亳州市慈济堂中药饮片有限公司生产的1批次川牛膝不符合规定,不符合规定项目为性状。

经甘肃省药品检验研究院检验,标示为北海能信中药有限责任公司生产的1批次茜草不符合规定,不符合规定项目为性状、鉴别。

国家药监局表示,对上述不符合规定药品,药品监督管理部门已要求相关企业和单位采取暂停销售使用、召回等风险控制措施,对不符合规定原因开展调查并切实进行整改。

另外,国家药监局要求相关省级药品监督管理部门依据《中华人民共和国药品管理法》,组织对上述企业和单位存在的涉嫌违法行为立案调查,并按规定公开查处结果。

来源:广西法制日报




上一篇:青年(大学生)乡村振兴百色芒果网络营销创新创业大赛...
下一篇:百色芒果2元/斤无人问津?无良主播“卖惨”带货伤了果农的
这里很好玩
回复

使用道具 举报

花个钱改个名 发表于 2022-6-23 12:00:36 | 显示全部楼层
这里很好玩
回复 点赞 差评

使用道具 举报

致青春 发表于 2022-6-23 16:30:26 百色看点手机版 | 显示全部楼层
这里很好玩
回复 点赞 差评

使用道具 举报

为何如此 发表于 2022-6-23 20:55:12 百色看点手机版 | 显示全部楼层
这里很好玩
回复 点赞 差评

使用道具 举报

坡妹 发表于 2022-6-24 07:09:22 百色看点手机版 | 显示全部楼层
这里很好玩
回复 点赞 差评

使用道具 举报

再见丁香花 发表于 2022-6-24 11:27:56 | 显示全部楼层
这里很好玩
回复 点赞 差评

使用道具 举报

黑心美团 发表于 2022-6-24 16:06:22 | 显示全部楼层
这里很好玩
回复 点赞 差评

使用道具 举报

山寨货 发表于 2022-6-24 20:26:36 | 显示全部楼层
这里很好玩
回复 点赞 差评

使用道具 举报

那毕老菜鸟 发表于 2022-6-25 06:48:54 | 显示全部楼层
转发了
这里很好玩
回复 点赞 差评

使用道具 举报

胡文先 发表于 2022-6-25 11:07:48 百色看点手机版 | 显示全部楼层
这里很好玩
回复 点赞 差评

使用道具 举报

您需要登录后才可以回帖 登录 | 立即注册

本版积分规则

本网站所刊载信息,不代表百色看点观点。 刊用本网站稿件,务经书面授权。
未经授权禁止转载、摘编、复制及建立镜像,违者将依法追究法律责任。
[网上传播视听节目许可证(0106214)] [桂ICP备18000946号-9] [APP备案:桂ICP备18000946号-5A]
违法和不良信息举报电话:17777605188 举报邮箱:253702645@qq.com 营业执照亮照 总机:0776-2998288
Copyright ©2018-2026 百色看点 Powered by 百色圈视科技 劰载中...|网站地图|桂公网安备 45100202000274号

顶部