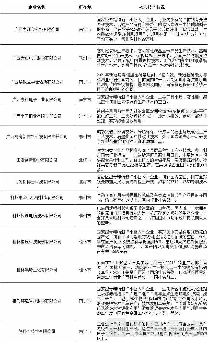
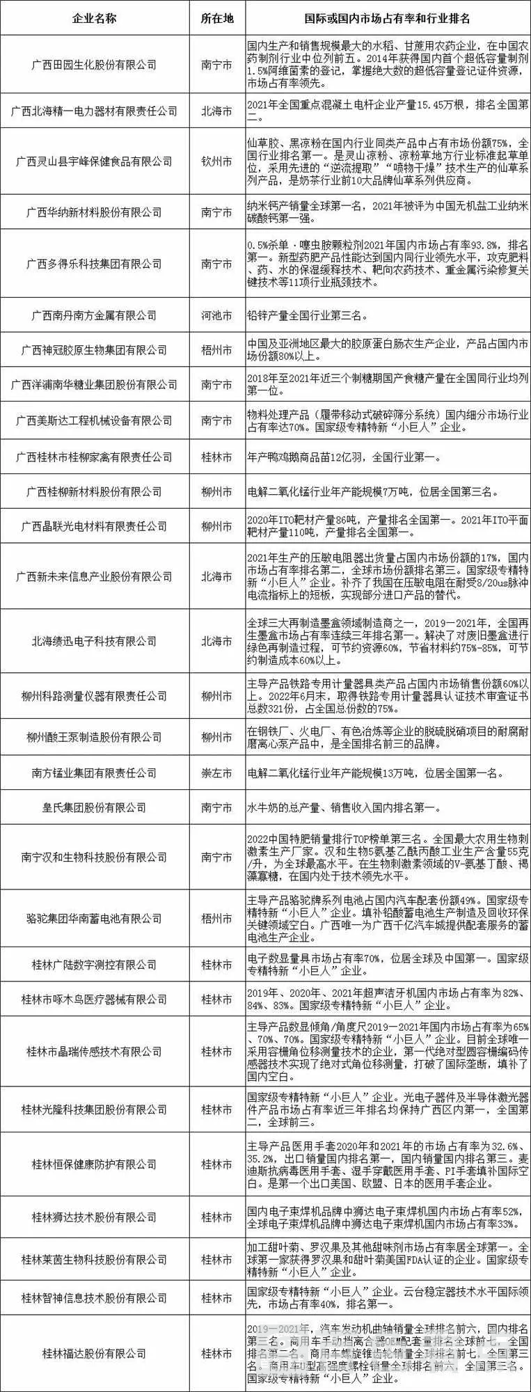
2022广西民营企业100强公布!百色这9家上榜

  [复制链接]
百色看点编辑部 发表于 2022-9-7 14:15:42 | 显示全部楼层 |阅读模式

马上注册,让你轻松玩转百色看点。

您需要 登录 才可以下载或查看,没有账号?立即注册

×
9月6日,2022广西民营企业100强发布会在柳州举行,会上发布了2022广西民营企业100强。快来看看是哪些企业获得了这项荣誉!
1.webp
图为南宁民族大道人行天桥上的三角梅和绿化带上的异木棉花交相辉映。何光民 摄

2022广西民营企业
100强榜单
2.webp
入围门槛大幅提升

据悉,2021年,广西民企100强实现“三个新高”:入围门槛达到14.17亿元,较上年增长了3.26亿元,增幅达30%,为近5年新高。

营业收入总额达到6098.10亿元,增速超过29%,为近5年新高;营业收入超百亿元企业数量明显增多,共14家,比上年增加5家,为近5年最高。

资产总额5273.57亿元,较上年增长5.4%;资产总额突破100亿元的企业数量达到16家,较上年增加4家。

区域分布趋于优化

从产业结构看,第二产业占主导地位,入选企业高达72家,第三产业18家,第一产业仅有10家,保持“二三一”梯次分布。受疫情等因素影响,第三产业入围企业数量减少了11家,其中房地产企业大幅下降。制造业的支撑地位凸显,入围企业达54家,比上年增加5家,行业集中度进一步提升,资源型产业比重增加。

在区域分布上,民企100强覆盖全区14个地市,其中,南宁以首府优势集聚民企100强24家,柳州和桂林分别为11家、10家;梧州、百色、玉林紧随其后,分别有9家、9家、8家;防城港、贵港、钦州则分别有7家、6家和5家。

全区营业收入超百亿企业共14家分布在9个地市,其中,百色3家、南宁2家、桂林2家,分别位居全区前三。

营利能力稳步提升

民企100强利润总额与税后净利润实现“双增长”,利润总额达270.71亿元,增幅超9%,共有5家企业利润总额超10亿元,比上年增加1家;税后净利润总额达到227.71亿元,增幅超8%,有3家企业净利润超10亿元,净利润增长超10%的企业共有51家。
3.webp
资料图:广西平果市铝企业生产车间。 俞靖 摄

企业研发投入加大

2021年,民企100强研发投入总额74亿元,较上年增加近19亿元,增长34%;研发人员共15948人,比上年增加2815人,增幅达超过21%;投入研发费用超1亿元共有14家企业,比上年增加5家;国内有效专利2740项,比上年增加了674项。

积极响应国家战略

2021年,100强企业税收较上年增加46.37亿元,增幅超31%。有83家企业在2021年曾参与过社会公益捐助;有75家企业参与“乡村振兴”、70家企业参与了“万企兴万村”行动。69%的企业参与了西部大开发战略;46%的企业参与“两新一重”建设;24%的企业参与粤港澳大湾区建设。

对外贸易有所回升

广西民企100强海外总收入仍在下行、但出口逐渐回升。受到国际发展环境不确定性、不稳定性以及全球疫情的持续影响,民企100强2021年实现海外总收入1691万美元,较上年下降33%;但2021年民企100强出口总额3.51亿美元,较上年增长1.15%。

此外,民企100强在海外开展投资项目的企业共有57家企业,其中已有17家企业投资参与“一带一路”建设,有29家企业在未来三年有在“一带一路”地区投资的意向。
4.webp
图片资料图:等待装运的集装箱摆满码头。 王以照 摄

当天会上还发布了
“2022广西民营企业制造业100强”
“2022广西民营企业纳税10强”
“2022广西最具竞争力民营企业”
“2022广西最具潜力民营企业”榜单

2022广西民营企业
制造业100强榜单
5.webp
2022广西民营企业
纳税10强榜单
6.webp
2022广西最具竞争力
民营企业榜单
(按企业名称笔划排序)
7.webp
2022广西最具潜力
民营企业榜单
(按企业名称笔画排序)
8.webp

来源:广西头条NEWS




上一篇:2022年百色市“最美清廉家庭”“廉洁家属”候选名单出炉
下一篇:百色边境管理警察解救一批落难“大师兄”
这里很好玩
回复

使用道具 举报

再见丁香花 发表于 2022-9-7 14:20:36 | 显示全部楼层
这里很好玩
回复 点赞 差评

使用道具 举报

转发了
这里很好玩
回复 点赞 差评

使用道具 举报

山寨货 发表于 2022-9-7 18:56:38 | 显示全部楼层
转发了
这里很好玩
回复 点赞 差评

使用道具 举报

梁先生 发表于 2022-9-7 21:08:03 百色看点手机版 | 显示全部楼层
这里很好玩
回复 点赞 差评

使用道具 举报

熊罗慧 发表于 2022-9-7 23:27:39 百色看点手机版 | 显示全部楼层
星座领域创作者
回复 点赞 差评

使用道具 举报

冬笋靓仔 发表于 2022-9-8 09:03:49 | 显示全部楼层
这里很好玩
回复 点赞 差评

使用道具 举报

刘先生 发表于 2022-9-8 11:35:42 | 显示全部楼层
这里很好玩
回复 点赞 差评

使用道具 举报

坡妹 发表于 2022-9-8 13:56:41 百色看点手机版 | 显示全部楼层
这里很好玩
回复 点赞 差评

使用道具 举报

致青春 发表于 2022-9-8 16:19:12 百色看点手机版 | 显示全部楼层
这里很好玩
回复 点赞 差评

使用道具 举报

您需要登录后才可以回帖 登录 | 立即注册

本版积分规则

本网站所刊载信息,不代表百色看点观点。 刊用本网站稿件,务经书面授权。
未经授权禁止转载、摘编、复制及建立镜像,违者将依法追究法律责任。
[网上传播视听节目许可证(0106214)] [桂ICP备18000946号-9] [APP备案:桂ICP备18000946号-5A]
违法和不良信息举报电话:17777605188 举报邮箱:253702645@qq.com 营业执照亮照 总机:0776-2998288
Copyright ©2018-2026 百色看点 Powered by 百色圈视科技 劰载中...|网站地图|桂公网安备 45100202000274号

顶部