喜报!右江区3个集体6名个人荣获百色市优化营商环境先进表彰!

 火... [复制链接]
匿名用户 发表于 2023-1-7 17:24:38 | 显示全部楼层 |阅读模式

马上注册,让你轻松玩转百色看点。

您需要 登录 才可以下载或查看,没有账号?立即注册

×
微信截图_20230107172045.webp
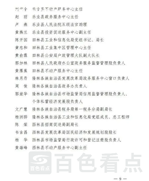
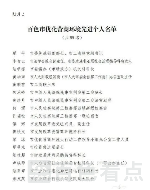
为鼓励先进,树立典型,激励全市广大干部职工进一步做好优化营商环境等各项工作,2022年12月15日,市委、市人民政府研究决定,对50个集体和99名个人给予表彰。

其中,右江区发展改革局、右江区市场监管局、右江区大数据发展局3个单位荣获先进集体;右江区重大项目服务中心主任、右江区开发开放试验区综合服务中心副主任程惠群,右江区大数据发展局党组成员、副局长陆雪樱,右江区税务局副局长关琳,右江区税务局纳税服务股股长黄志萍,右江区市场监管局信用监督管理股股长姚晓妍,右江区市场监管政务服务中心主任兼窗口首席韦世律6名同志荣获先进个人。
微信截图_20230107172239.webp
微信截图_20230107172248.webp
微信截图_20230107172303.webp
微信截图_20230107172313.webp
微信截图_20230107172325.webp
微信截图_20230107172334.webp
微信截图_20230107172345.webp
微信截图_20230107172352.webp
微信截图_20230107172400.webp
来源:右江区试验区服务中心




上一篇:百色13家企业因虚开增值税专用发票被移送公安机关立案侦查
下一篇:百色13家企业因虚开增值税专用发票被移送公安机关立案侦查
这里很好玩
回复

使用道具 举报

AA小赵 发表于 2023-1-7 17:28:55 百色看点手机版 | 显示全部楼层
分享了
这里很好玩
回复 点赞 差评

使用道具 举报

小丑 发表于 2023-1-8 17:31:25 百色看点手机版 | 显示全部楼层
转发了
这里很好玩
回复 点赞 差评

使用道具 举报

星期天 发表于 2023-1-9 17:34:55 百色看点手机版 | 显示全部楼层
转发了
这里很好玩
回复 点赞 差评

使用道具 举报

胡大大 发表于 2023-1-10 18:17:15 百色看点手机版 | 显示全部楼层
分享了
这里很好玩
回复 点赞 差评

使用道具 举报

哈尼 发表于 2023-1-11 16:27:37 百色看点手机版 | 显示全部楼层
分享了
这里很好玩
回复 点赞 差评

使用道具 举报

席冰 发表于 2023-1-12 14:34:58 百色看点手机版 | 显示全部楼层
转发了
这里很好玩
回复 点赞 差评

使用道具 举报

人艰不拆 发表于 2023-1-13 12:26:58 百色看点手机版 | 显示全部楼层
转发了
这里很好玩
回复 点赞 差评

使用道具 举报

随风逆流 发表于 2023-1-14 10:54:02 | 显示全部楼层
转发了
这里很好玩
回复 点赞 差评

使用道具 举报

挑食猪猪 发表于 2023-1-15 08:47:58 | 显示全部楼层
转发了
这里很好玩
回复 点赞 差评

使用道具 举报

您需要登录后才可以回帖 登录 | 立即注册

本版积分规则

本网站所刊载信息,不代表百色看点观点。 刊用本网站稿件,务经书面授权。
未经授权禁止转载、摘编、复制及建立镜像,违者将依法追究法律责任。
[网上传播视听节目许可证(0106214)] [桂ICP备18000946号-9] [APP备案:桂ICP备18000946号-5A]
违法和不良信息举报电话:17777605188 举报邮箱:253702645@qq.com 营业执照亮照 总机:0776-2998288
Copyright ©2024 百色看点 Powered by 百色圈视科技 劰载中...|网站地图|桂公网安备 45100202000274号

顶部