百色市8项成果获科学技术进步奖

 火... [复制链接]
百色看点客户端 发表于 2025-7-11 22:01:55 | 显示全部楼层 |阅读模式

马上注册,让你轻松玩转百色看点。

您需要 登录 才可以下载或查看,没有账号?立即注册

×
7月4日,
2025年广西科学技术奖励大会在南宁召开,
百色市共8项科技创新成果上榜:
科学技术进步奖二等奖4项、三等奖4项,
标志着我市在主导产业发展、
生态环境建设的科技研发
与创新应用上又迈出了坚实一步。
640_wx_fmt=jpegfrom=appmsgwxfrom=5wx_lazy=1tp=webp.webp
7月4日,自治区党委、政府在南宁召开2025年广西科学技术奖励大会。广西云-广西日报记者 何学俏 摄
640_wx_fmt=pngfrom=appmsgtp=webpwxfrom=5wx_lazy=1 2.webp
640_wx_fmt=pngfrom=appmsgtp=webpwxfrom=5wx_lazy=1 3.webp
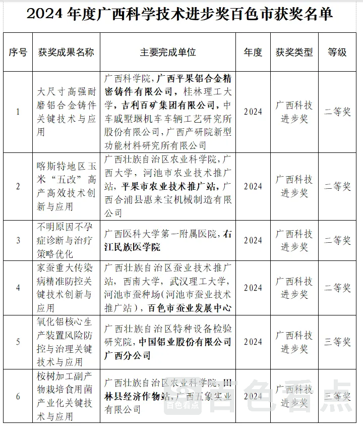
2024年度百色市获奖成果涵盖铝业、农业、林业、卫生健康等领域。其中,铝业科研成果突出,广西平果铝合金精密铸件有限公司、吉利百矿集团有限公司参与研究的“大尺寸高强耐磨铝合金铸件关键技术与应用”项目获科学技术进步奖二等奖,该项目连续十多年在铝合金技术研发上深耕发力,实现复杂环境条件下对铸件关键技术和材料“卡脖子”突破,高强高韧耐磨铝合金产品已成功应用于我国350km/h复兴号、动车组、地铁等国民经济产品,是百色市铝产品结构向高附加值的精深加工品、高端合金材料升级迭代的强有力体现。

吉利百矿集团冯恩浪博士及其团队长期致力于新材料方向的高端合金材料科研领域研究。作为该项目第一完成人,其科研成果已连续2年获广西科技进步二等奖。近5年来,冯恩浪博士主持或参与中央引导专项、广西科技重大专项、广西重点研发计划项目18项,2024年入选百色市第九批专业技术拔尖人才、2025年获评第四届广西卓越工程师。

林业领域同样值得关注,广西雅长兰科植物国家级自然保护区管理中心参与的“濒危石斛属植物资源收集保存与创新利用”项目为石斛属植物保育和生物多样性保护提供技术支撑,成果获科学技术进步奖三等奖。
640_wx_fmt=jpegfrom=appmsgwxfrom=5wx_lazy=1tp=webp 1.webp
▲俯瞰广西雅长兰科植物国家级自然保护区雅林兰博园。高东风 摄

640_wx_fmt=jpegfrom=appmsgwxfrom=5wx_lazy=1tp=webp 2.webp
▲国家一级保护植物——长瓣兜兰。潘金强 摄

广西雅长兰科植物国家级自然保护区针对石斛属植物濒临灭绝的现状,在保护兰科植物上成果斐然。该中心持续投入研发,通过构建濒危石斛属植物种质资源信息数据共享网络平台,建立石斛属植物种质数据信息库、图像数据库,收录石斛属植物“基因密码”超50000个,建立了自治区兰科植物种质资源库,不断夯实兰科植物生态家底。截至目前,保护区内兰科植物种类已从2005年成立之初的44属115种增加到64属174种,“雅长铁皮石斛”获国家地理标志产品,切实巩固了广西“金不换”的生态优势。

来源:百色融媒
本网编辑:罗彩兰




上一篇:百色市民政局党组书记、一级调研员江源被查!
下一篇:校友茶文化协会深入一线调研,助力地方特色产业发展
这里很好玩
回复

使用道具 举报

ftyhrt3 发表于 2025-7-11 22:03:03 百色看点手机版 | 显示全部楼层
转发了
这里很好玩
回复 点赞 差评

使用道具 举报

流水天涯 发表于 2025-7-12 04:01:10 百色看点手机版 | 显示全部楼层
转发了
这里很好玩
回复 点赞 差评

使用道具 举报

有色老人 发表于 2025-7-12 06:06:14 | 显示全部楼层
转发了
这里很好玩
回复 点赞 差评

使用道具 举报

神之鼎峰 发表于 2025-7-12 08:05:20 百色看点手机版 | 显示全部楼层
转发了
这里很好玩
回复 点赞 差评

使用道具 举报

转发了
这里很好玩
回复 点赞 差评

使用道具 举报

惟愿静好 发表于 2025-7-12 09:57:01 百色看点手机版 | 显示全部楼层
这里很好玩
回复 点赞 差评

使用道具 举报

为何如此 发表于 2025-7-12 11:49:20 百色看点手机版 | 显示全部楼层
转发了
这里很好玩
回复 点赞 差评

使用道具 举报

活在当下 发表于 2025-7-12 13:41:21 百色看点手机版 | 显示全部楼层
转发了
这里很好玩
回复 点赞 差评

使用道具 举报

山寨货 发表于 2025-7-12 15:43:55 百色看点手机版 | 显示全部楼层
转发了
这里很好玩
回复 点赞 差评

使用道具 举报

您需要登录后才可以回帖 登录 | 立即注册

本版积分规则

本网站所刊载信息,不代表百色看点观点。 刊用本网站稿件,务经书面授权。
未经授权禁止转载、摘编、复制及建立镜像,违者将依法追究法律责任。
[网上传播视听节目许可证(0106214)] [桂ICP备18000946号-9] [APP备案:桂ICP备18000946号-5A]
违法和不良信息举报电话:17777605188 举报邮箱:253702645@qq.com 营业执照亮照 总机:0776-2998288
Copyright ©2018-2026 百色看点 Powered by 百色圈视科技 劰载中...|网站地图|桂公网安备 45100202000274号

顶部