广西广电网络正式更名“北投科技” 同步完成高层“换血”

 火... [复制链接]
看点看天下 发表于 2025-12-12 06:17:50 | 显示全部楼层 |阅读模式

马上注册,让你轻松玩转百色看点。

您需要 登录 才可以下载或查看,没有账号?立即注册

×
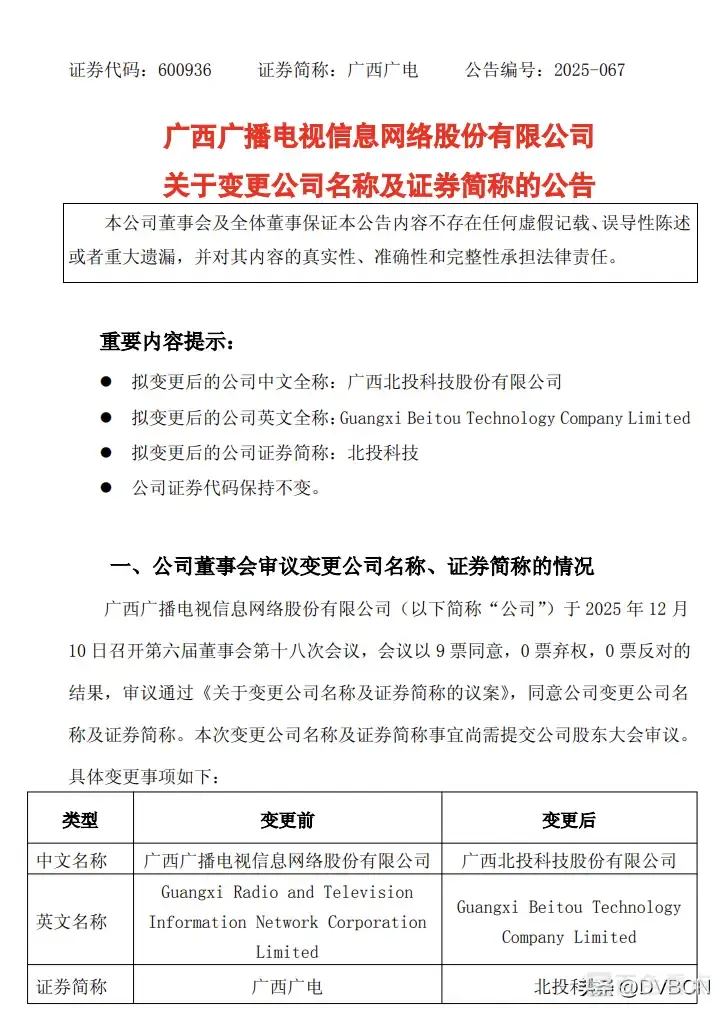
10日晚,广西广电网络发布多份公告,披露公司因重大资产重组完成后的系列重大调整,包括高层人事更迭、公司名称及注册地址变更、经营范围全面转型,以及《公司章程》等治理文件的系统修订。这标志着该公司正式从传统广电网络运营商转型为以智慧交通与新一代信息技术为核心的科技企业。

公司更名、迁址、业务重构

公告指出,公司名称拟变更为“广西北投科技股份有限公司”,证券简称相应调整为“北投科技”。

伴随更名,公司注册地址与主营业务等也发生根本性转变。注册地址由南宁五象新区新媒体中心迁至北投大厦B座8楼;经营范围全面退出传统广电业务,新增多项与交通基建、矿产资源、环保监测及对外工程承包等相关的许可与一般项目,公司的经营宗旨明确聚焦“智慧交通全产业链布局”,致力成为交通基建全过程技术引领者。

高管团队“大换血”

为匹配新业务格局,公司同步完成高层团队全面更新。原董事长谢向阳、总经理陈远程等10名董事、高管及证券事务代表因工作调整或退休集体辞职。公司第六届董事会第十八次会议当日审议通过人事任免议案:

补选冯坚、熊剑平、沈涛为非独立董事;

聘任熊剑平为总经理,易红梅为副总经理兼董事会秘书;

邓必栋、刘斌清、宋建平任副总经理,唐健任总会计师,罗能任证券事务代表。

公司同时启动《公司章程》《股东会议事规则》《董事会议事规则》的全面修订,以契合新战略定位与治理结构。





上一篇:广西平果市马头镇母婴遭遗弃 现已经7岁公安机关发布公告寻生父母线索
下一篇:1.25亿元起拍!北部湾财险9000万股股权分拆寻买家
这里很好玩
回复

使用道具 举报

子曰随心 发表于 2025-12-12 06:21:08 百色看点手机版 | 显示全部楼层
转发了
这里很好玩
回复 点赞 差评

使用道具 举报

随风逆流 发表于 2025-12-12 08:10:15 | 显示全部楼层
这里很好玩
回复 点赞 差评

使用道具 举报

耨芯 发表于 2025-12-12 09:57:52 | 显示全部楼层
转发了
这里很好玩
回复 点赞 差评

使用道具 举报

缪离 发表于 2025-12-12 11:49:52 百色看点手机版 | 显示全部楼层
这里很好玩
回复 点赞 差评

使用道具 举报

程惯吸 发表于 2025-12-12 13:41:43 百色看点手机版 | 显示全部楼层
转发了
这里很好玩
回复 点赞 差评

使用道具 举报

哈尼 发表于 2025-12-12 15:29:26 百色看点手机版 | 显示全部楼层
转发了
这里很好玩
回复 点赞 差评

使用道具 举报

这里很好玩
回复 点赞 差评

使用道具 举报

核心自信六芒星 发表于 2025-12-12 19:09:28 | 显示全部楼层
转发了
这里很好玩
回复 点赞 差评

使用道具 举报

孤独流浪 发表于 2025-12-12 20:59:43 百色看点手机版 | 显示全部楼层
这里很好玩
回复 点赞 差评

使用道具 举报

您需要登录后才可以回帖 登录 | 立即注册

本版积分规则

本网站所刊载信息,不代表百色看点观点。 刊用本网站稿件,务经书面授权。
未经授权禁止转载、摘编、复制及建立镜像,违者将依法追究法律责任。
[网上传播视听节目许可证(0106214)] [桂ICP备18000946号-9] [APP备案:桂ICP备18000946号-5A]
违法和不良信息举报电话:17777605188 举报邮箱:253702645@qq.com 营业执照亮照 总机:0776-2998288
Copyright ©2024 百色看点 Powered by 百色圈视科技 劰载中...|网站地图|桂公网安备 45100202000274号

顶部