百色市发布2026年第1号林长令 全面加强林长制工作

 火... [复制链接]
半卷书生 发表于 2026-3-5 11:45:24 | 显示全部楼层 |阅读模式

马上注册,让你轻松玩转百色看点。

您需要 登录 才可以下载或查看,没有账号?立即注册

×
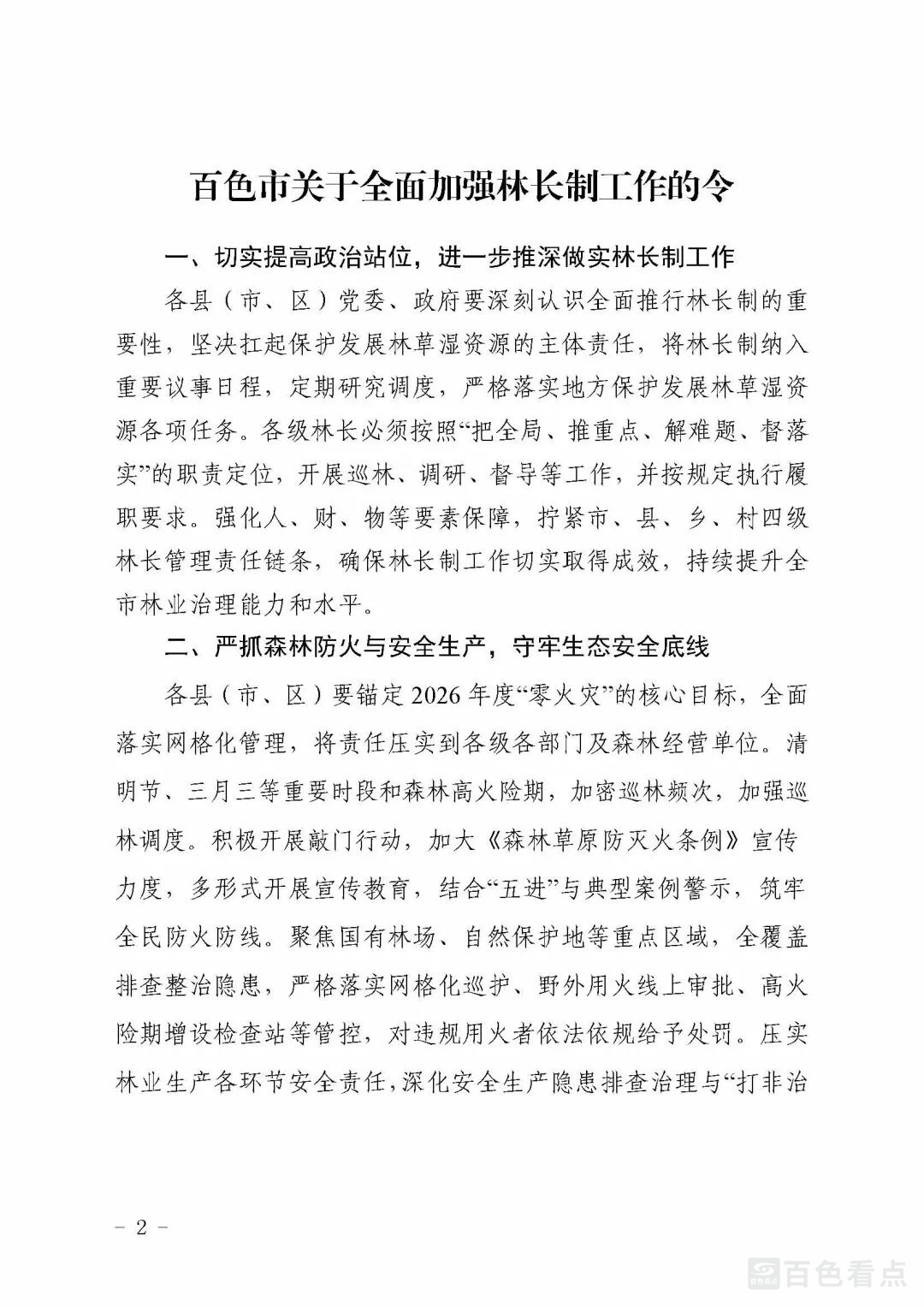
3月3日,百色市发布2026年第1号林长令《关于全面加强林长制工作的令》,要求全市各级林长深入践行习近平生态文明思想,贯彻落实中央、自治区关于林长制工作的决策部署,抓实森林防火、资源管护、矛盾化解等重点工作,推动林长制从“全面建立”向“全面见效”深度转型,筑牢区域生态安全屏障,为林业高质量发展赋能。

在责任落实上,林长令明确要求各级党委、政府严格落实林草湿资源保护发展的主体责任,将林长制纳入重要议事日程定期研究调度。各级林长要按照“把全局、推重点、解难题、督落实”的职责定位开展巡林、调研、督导,同时强化人、财、物要素保障,拧紧市、县、乡、村四级责任链条,持续提升林业治理能力。

在森林防火方面,锚定2026年度“零火灾”核心目标,压实各级各部门及森林经营单位责任,严格落实网格化巡护、野外用火线上审批等管控措施,依法惩处违规用火行为。各级林长在清明节、三月三等重要时段及森林高火险期,加密巡林频次,深化隐患排查与“打非治违”,筑牢森林防火安全防线。

在资源管护方面,全市将严守林草湿资源保护红线,规范林地草地征收占用审批,遏制非法侵占、毁林毁草开垦行为。通过常态化开展生态区域巡查、加强执法队伍建设,专项保护鸟类,严打非法捕猎、采伐等违法行为,加大古树名木及野生动植物栖息地巡护力度,保持执法高压震慑态势。

在矛盾化解方面,林长令要求各级林长要包案化解重大涉林矛盾纠纷,乡村级林长要定期排查林权争议、林地流转等问题,县级林长要统筹多部门力量建立“调解+仲裁+诉讼”联动机制,推动矛盾化解在萌芽状态,严防规模性越级上访。

在履职监督方面,林长令要求市纪委、市委组织部、市林长办要严格落实政治监督机制,对问题多发且整改不力的区域开展联合调研督导,剖析根源、督促整改,以严明纪律推动林长制各项工作落地见效。

来源:百色林业微信公众号








上一篇:今日黄历正月十七(2026年3月5日)
下一篇:阿里内部信批准林俊旸辞职,周靖人继续管理通义实验室
这里很好玩
回复

使用道具 举报

转发了
这里很好玩
回复 点赞 差评

使用道具 举报

哈尼 发表于 2026-3-5 14:19:49 | 显示全部楼层
转发了
这里很好玩
回复 点赞 差评

使用道具 举报

[湘约百味]-阿伟 发表于 2026-3-5 16:44:34 | 显示全部楼层
转发了
这里很好玩
回复 点赞 差评

使用道具 举报

熊罗慧 发表于 2026-3-5 19:14:11 百色看点手机版 | 显示全部楼层
转发了
星座领域创作者
回复 点赞 差评

使用道具 举报

一头水牛 发表于 2026-3-5 21:37:48 百色看点手机版 | 显示全部楼层
转发了
这里很好玩
回复 点赞 差评

使用道具 举报

三百分的壮汉 发表于 2026-3-6 04:03:45 | 显示全部楼层
转发了
这里很好玩
回复 点赞 差评

使用道具 举报

景煜 发表于 2026-3-6 06:29:38 百色看点手机版 | 显示全部楼层
转发了
这里很好玩
回复 点赞 差评

使用道具 举报

张大哥 发表于 2026-3-6 08:52:01 百色看点手机版 | 显示全部楼层
这里很好玩
回复 点赞 差评

使用道具 举报

缪离 发表于 2026-3-6 11:11:51 | 显示全部楼层
转发了
这里很好玩
回复 点赞 差评

使用道具 举报

您需要登录后才可以回帖 登录 | 立即注册

本版积分规则

本网站所刊载信息,不代表百色看点观点。 刊用本网站稿件,务经书面授权。
未经授权禁止转载、摘编、复制及建立镜像,违者将依法追究法律责任。
[网上传播视听节目许可证(0106214)] [桂ICP备18000946号-9] [APP备案:桂ICP备18000946号-5A]
违法和不良信息举报电话:17777605188 举报邮箱:253702645@qq.com 营业执照亮照 总机:0776-2998288
Copyright ©2024 百色看点 Powered by 百色圈视科技 劰载中...|网站地图|桂公网安备 45100202000274号

顶部