苍山13名失联人员全部找到!进山目的曝光······

 火.. [复制链接]
看社会 发表于 2022-5-16 15:27:22 | 显示全部楼层 |阅读模式

马上注册,让你轻松玩转百色看点。

您需要 登录 才可以下载或查看,没有账号?立即注册

×
记者从前方救援人员处获悉,5月15日早上8:50,救援人员接应到7名失联人员,目前身体状况良好。据介绍,5月14日救援下山的7人中,其中1人是当日上山帮助运输补给,被搜救人员发现并劝返。截至目前,救援名单中13名失联人员已全部找到。
1.jpg
  救援人员开展搜救工作。中新社记者 李嘉娴 摄

490人参与搜救
大理苍山失联13人全部平安

  云南大理漾濞彝族自治县人民政府新闻办公室5月15日通报,经省、州、县三级公安、应急、林草、森林消防、消防救援专业人员490人、搜救犬12只、无人机8台全力搜寻,截至5月15日08时50分,5月12日进入苍山洱海国家级自然保护区的13名失联人员全部找到,无人员伤亡。
2.jpg
  救援人员开展搜救工作。中新社记者 李嘉娴 摄

此前消息

  漾濞彝族自治县人民政府新闻办公室此前通报,5月12日,苍山洱海国家级自然保护区管理局接到群众举报,称多名人员未经许可进入苍山。经全面排查,5月13日上午在漾濞县平坡镇境内发现10人,工作人员对其进行了劝返。据被劝返人员介绍,另有13人绕过漾濞县平坡镇平坡村上坝田值守检查卡点进入苍山后失去联系。

  据云南省消防救援总队前方指挥部消息,14日11时55分,救援第一梯队通过卫星电话报告:已找到7名失联人员。随后7人安全下山。

  云南大理漾濞彝族自治县人民政府新闻办公室5月15日通报,5月14日20时40分,先前搜寻到的7名人员已被送至漾濞县平坡镇卫生院,经检查,各项身体指标正常。
3.jpg

进山原因曝光

  记者从多方信源求证得知,此次失联的13人团队由“老兵回家”项目发起人、前媒体人孙春龙组织带队,进山是为了搜寻二战期间在“驼峰”航线坠毁的中国航空公司60号飞机残骸。

  漾濞县政府曾在通报中称,这支队伍的踪迹是5月12日由苍山保护区管理局接到群众举报后排查发现的。

  5月12日,云南一名网友曾在微博、政府公开信箱等渠道,公开举报孙春龙一行违规进入大理苍山保护区核心区,应急救援部门的通稿证实了相关举报。网友在举报中称,孙春龙等人的活动将对环境保护等产生不利影响。

  公开资料显示,漾濞县境内的苍山保护区自2020年3月29日开始进行封闭管理,目前仍处于封闭管理阶段,在此期间,任何单位和个人未经批准都不得进入苍山保护区范围内。

  针对下一步的处置情况,大理州相关部门回应记者表示,将在保证人员绝对安全的前提下,尽快组织人员回撤,是否存在违规进山等情况,将在证据确定后作出进一步认定。

权威人士谈13人进苍山后失联:
未报备审批,事后将追责

  权威人士告诉记者,这一行人进山未向主管部门进行过任何报备审批,人找到出来后将对其追责。
4.jpg

近年驴友在苍山
遇险事件时有发生

  据云南省人民政府官网介绍,苍山又名点苍山,它是云岭山脉南端的主峰,东临洱海,西望黑惠江,共有雄峙嵯峨的19峰,海拔一般都在3500米以上,最高的为4122米,山顶上终年积雪。苍山每两座山峰之间都有一条溪水,由上而下,顺东流淌一直注入洱海。这19峰18溪构成了苍山独特的景观。

  据新华社2017年11月28日报道,苍山国家地质公园正式揭碑开园,该地质公园位于大理州的大理市、漾濞县境内,总面积577.1平方公里。2014年,云南大理苍山国家地质公园入选世界地质公园。

  苍山的景观激发了不少驴友的兴趣。近几年驴友徒步苍山遇险事件时有发生。

  据云南网报道,2020年8月22日早上,来自昆明的男子背着包从大理一家酒店出门,此后失联四天。警方介入后,据客栈监控视频推测,他徒步爬苍山去了。8月27日14时25分,救援人员在苍山马龙峰圣应峰之间发现红色登山包及登山鞋、手机,失联者在附近被发现时已无生命体征。

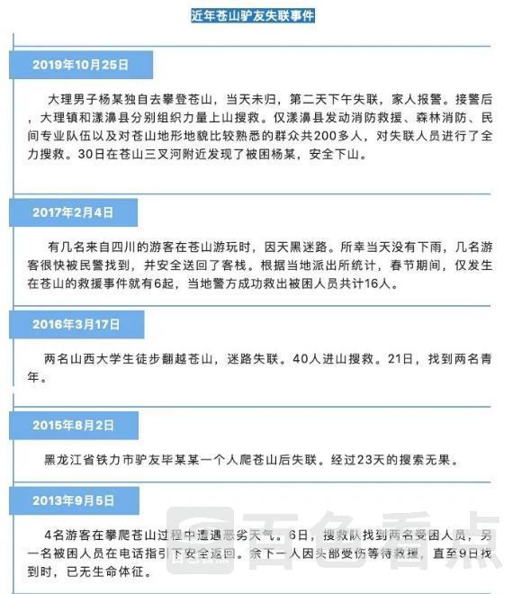
  2019年10月25日,大理男子杨某独自去攀登苍山,当天未归,第二天下午失联,家人报警。接警后,当地组织力量上山搜救。仅漾濞县发动消防救援、森林消防、民间专业队伍以及对苍山地形地貌比较熟悉的群众共200多人,对失联人员进行了全力搜救。30日在苍山三叉河附近发现了被困者杨某,安全下山。
5.jpg
  近年来苍山驴友失联事件 来源:云南网

  据微信公众号“大理融媒”报道,据统计,从2007年至2019年,大理苍山保护管理局共计搜救183次,被救人数639人,搜救天数396天,投入人数12639人。

  为营救被困的驴友,大理市苍山保护管理局相继成立了大理市苍山巡护所日常巡护队和大理苍山生态旅游开发有限公司治安巡防队进行巡查。

  新修订的《云南省大理白族自治州苍山保护条例(修订)》第三章第十九条规定,禁止任何人进入苍山保护管理范围的核心区。因科学研究的需要,必须进入核心区从事科学研究观测、调查活动的,当事人应该先向自治州苍山保护管理机构提交申请和活动计划,并经省人民政府自然保护区行政主管部门批准。

  该保护条例第三十一条规定,在苍山保护管理范围内有下列行为的,擅自移动、毁坏界标、标识,未经批准进入苍山保护管理范围、不服从管理机构管理或者经批准在缓冲区内从事科学研究、教学实习和标本采集的单位和个人,不向苍山保护管理机构提交活动成果副本的,责令改正,并根据不同情节处1000元以上5000元以下罚款;构成犯罪的,依法追究刑事责任。

“驼峰线60号飞机”,
究竟是何来历?

  “驼峰线60号飞机”,究竟是何来历?著名滇缅抗战史专家戈叔亚就此接受了记者的采访。他表示,“驼峰线60号”飞机是二战时期执飞“驼峰航线”的运输机。驼峰航线是二战时期中国和盟军一条主要的空中通道,始于1942年,终于二战结束,为打击日本法西斯作出了重要贡献。

  “在1938年,云南修建了一条通往缅甸的公路——滇缅公路,用于接收援华物资。但1941年底,日本切断了滇缅公路,使大量的援华物资无法运进入中国。”戈叔亚表示,在这种背景下,中美两国开辟了驼峰航线。

  戈叔亚介绍,驼峰航线的运输单位由美军一个陆军总队和中国航空公司组成。彼时的中国航空公司,是跟美国泛美航空公司合资经营的一家公司,飞行员一般都是美国人,报务员和副驾驶则是中国人。本次孙春龙一行人寻找的“驼峰线60号”飞机与其他的不同,飞机主驾驶是美国人,副驾驶也是美国人。据资料显示,飞机在1943年坠毁。

  孙春龙曾在文章中提到,他们寻找的60号飞机,是中国航空公司在驼峰航线坠毁的第一架飞机。

  “整个驼峰航线,一共有607架飞机坠毁,其中有46架是中国航空公司的,500多架是美国的。”戈叔亚告诉记者,在滇缅公路断了以后,中国在陆地上的陆运进口路线几乎全部中断,“你就是要进口一颗螺丝钉,进口一颗子弹,进口一滴汽油,都要通过驼峰航线。”

  戈叔亚还表示,几年前,曾有一名美国探险家到过“驼峰线60号”坠机地,返回美国后,该探险家将相关消息告知了家属。孙春龙也在文章中写到,自己曾多次收到飞行员家属的信,希望他们帮忙寻找表哥的遗骸。

  “这是二战期间,帮助我们运输物资牺牲的美国飞行员。”戈叔亚告诉记者,从出发点上来说,孙春龙一行人受死者家属委托,寻找飞行员遗骸是值得肯定的。但孙春龙一行没有跟当地有关部门进行报备,是违规行为。

来源:央视新闻   中新网




上一篇:喜报!广西7个集体,7名个人,67户家庭获全国妇联表彰
下一篇:痛惜!年仅26岁,田林县法院干警苏周同志不幸去世
这里很好玩
回复

使用道具 举报

阮家盛先生 发表于 2022-5-16 15:30:38 | 显示全部楼层
转发了
这里很好玩
回复 点赞 差评

使用道具 举报

小丑 发表于 2022-5-16 19:54:33 | 显示全部楼层
这里很好玩
回复 点赞 差评

使用道具 举报

小菊 发表于 2022-5-17 06:12:06 百色看点手机版 | 显示全部楼层
这里很好玩
回复 点赞 差评

使用道具 举报

席冰 发表于 2022-5-17 10:51:56 | 显示全部楼层
这里很好玩
回复 点赞 差评

使用道具 举报

申先生 发表于 2022-5-17 15:36:58 百色看点手机版 | 显示全部楼层
这里很好玩
回复 点赞 差评

使用道具 举报

这里很好玩
回复 点赞 差评

使用道具 举报

百色一鸽 发表于 2022-5-18 07:31:43 | 显示全部楼层
这里很好玩
回复 点赞 差评

使用道具 举报

山寨货 发表于 2022-5-18 12:16:36 | 显示全部楼层
转发了
这里很好玩
回复 点赞 差评

使用道具 举报

为何如此 发表于 2022-5-18 17:19:14 | 显示全部楼层
这里很好玩
回复 点赞 差评

使用道具 举报

您需要登录后才可以回帖 登录 | 立即注册

本版积分规则

本网站所刊载信息,不代表百色看点观点。 刊用本网站稿件,务经书面授权。
未经授权禁止转载、摘编、复制及建立镜像,违者将依法追究法律责任。
[网上传播视听节目许可证(0106214)] [桂ICP备18000946号-9] [APP备案:桂ICP备18000946号-5A]
违法和不良信息举报电话:17777605188 举报邮箱:253702645@qq.com 营业执照亮照 总机:0776-2998288
Copyright ©2018-2026 百色看点 Powered by 百色圈视科技 劰载中...|网站地图|桂公网安备 45100202000274号

顶部