“五一”假期来百色玩,各大景区放的“大招”都在这里

 火... [复制链接]
百色看点客户端 发表于 2025-4-29 22:00:40 | 显示全部楼层 |阅读模式

马上注册,让你轻松玩转百色看点。

您需要 登录 才可以下载或查看,没有账号?立即注册

×
“五一”假期即将到来
百色市推出
多项文旅优惠活动
欢迎大家,来广西过五一
w700d1q75cms (2).webp
靖西鹅泉。景区供图

假期时间:5月1日至5月5日,共5天。

高速免费时间:7座及7座以下小型客车享受高速免费通行政策,免费时间从5月1日0:00至5月5日24:00时止,高速公路以车辆驶离出口收费车道的时间为准。

2025年“五一”期间重点文旅活动安排统计表
641 (1).webp

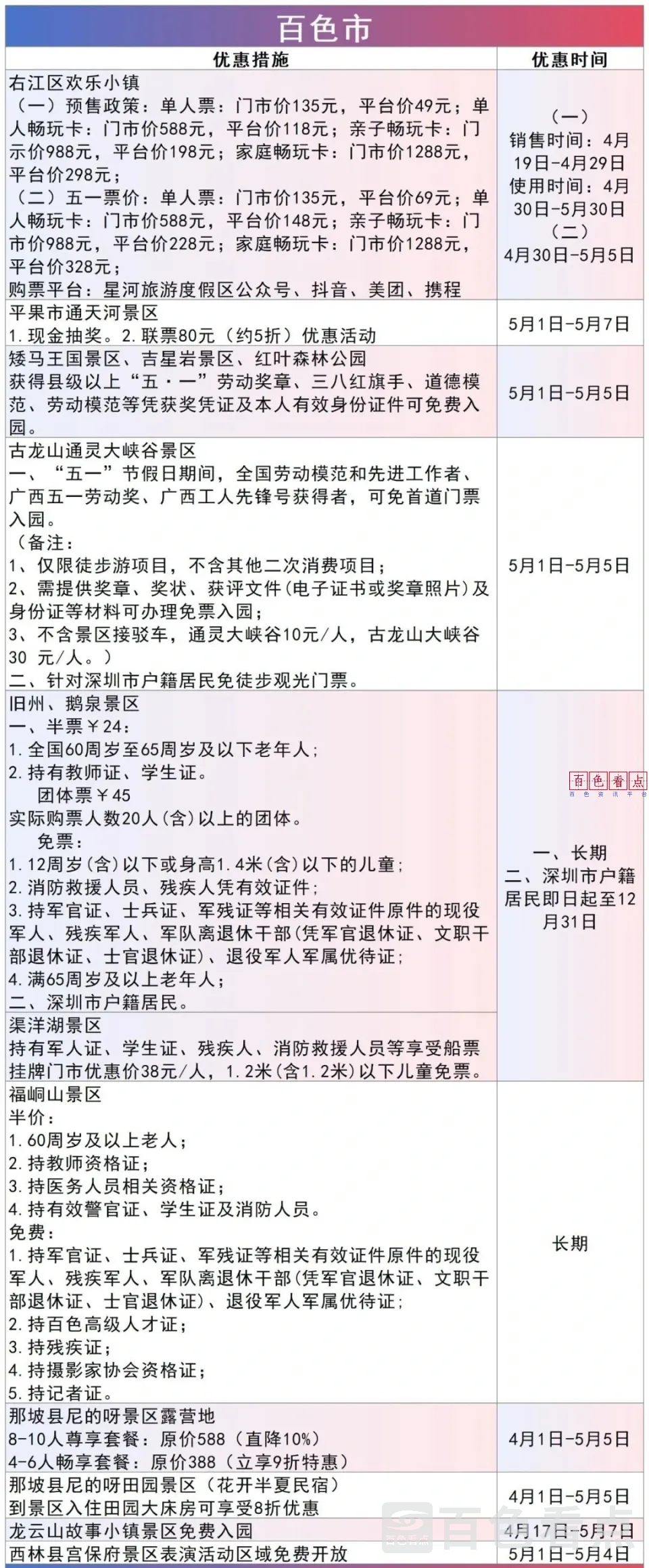
2025年百色市五一期间文旅优惠活动统计表
641.webp

来源:百色看点客户端




上一篇:百色市交通运输局直属机关党委携手多部门开展“双报到”活动
下一篇:百色市一季度经济运行“成绩单”来了
这里很好玩
回复

使用道具 举报

小情调儿 发表于 2025-4-29 22:01:14 百色看点手机版 | 显示全部楼层
这里很好玩
回复 点赞 差评

使用道具 举报

钟明德 发表于 2025-4-29 23:14:34 | 显示全部楼层
转发了
这里很好玩
回复 点赞 差评

使用道具 举报

转发了
这里很好玩
回复 点赞 差评

使用道具 举报

stwqacoqmi 发表于 2025-4-30 06:26:11 百色看点手机版 | 显示全部楼层
转发了
这里很好玩
回复 点赞 差评

使用道具 举报

百花齐放 发表于 2025-4-30 07:42:45 百色看点手机版 | 显示全部楼层
转发了
这里很好玩
回复 点赞 差评

使用道具 举报

转发了
这里很好玩
回复 点赞 差评

使用道具 举报

ftyhrt3 发表于 2025-4-30 10:12:02 | 显示全部楼层
转发了
这里很好玩
回复 点赞 差评

使用道具 举报

申先生 发表于 2025-4-30 11:26:15 百色看点手机版 | 显示全部楼层
转发了
这里很好玩
回复 点赞 差评

使用道具 举报

丁小刚 发表于 2025-4-30 12:43:40 百色看点手机版 | 显示全部楼层
转发了
这里很好玩
回复 点赞 差评

使用道具 举报

您需要登录后才可以回帖 登录 | 立即注册

本版积分规则

本网站所刊载信息,不代表百色看点观点。 刊用本网站稿件,务经书面授权。
未经授权禁止转载、摘编、复制及建立镜像,违者将依法追究法律责任。
[网上传播视听节目许可证(0106214)] [桂ICP备18000946号-9] [APP备案:桂ICP备18000946号-5A]
违法和不良信息举报电话:17777605188 举报邮箱:253702645@qq.com 营业执照亮照 总机:0776-2998288
Copyright ©2018-2026 百色看点 Powered by 百色圈视科技 劰载中...|网站地图|桂公网安备 45100202000274号

顶部