百色市“镜头里的文明百色,你我身边的文明新风” 优秀短视频评选活动评审结果公示

 火... [复制链接]
右江日报 发表于 2025-12-23 01:54:18 | 显示全部楼层 |阅读模式

马上注册,让你轻松玩转百色看点。

您需要 登录 才可以下载或查看,没有账号?立即注册

×
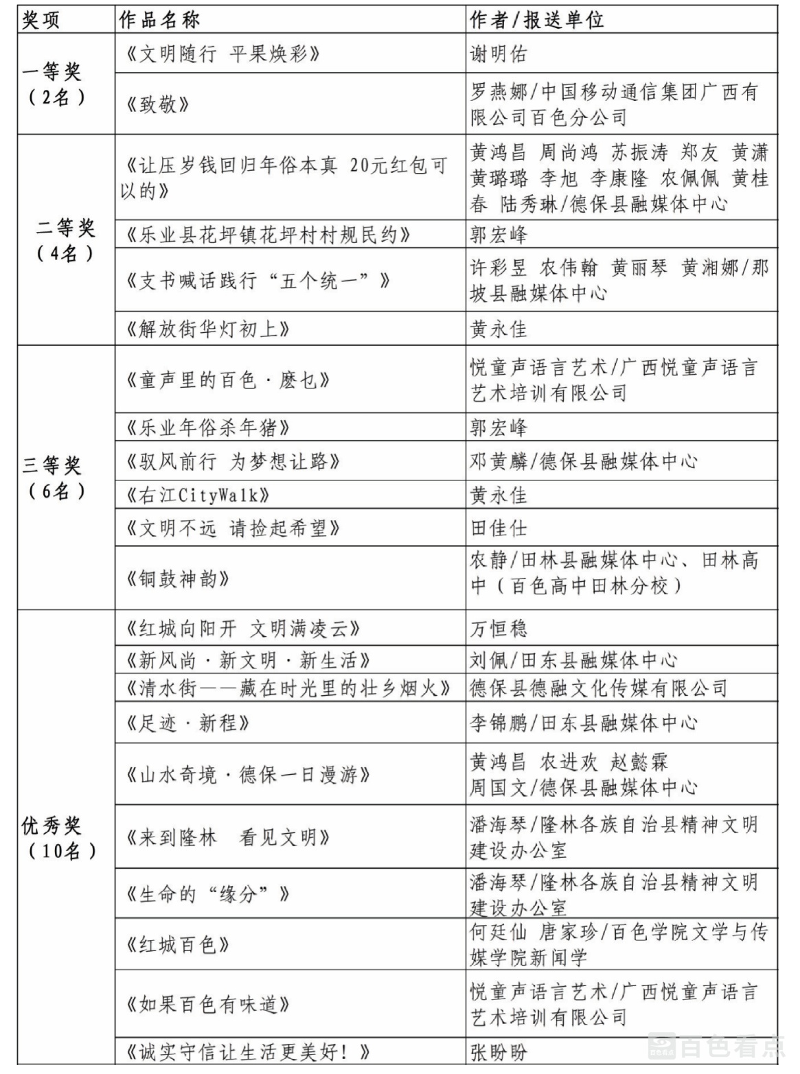
根据《关于开展百色市“镜头里的文明百色,你我身边的文明新风”优秀短视频评选活动的工作方案》要求,本次大赛共征集到作品80件。经过组织专家进行评审,评出一等奖2名,二等奖4名,三等奖6名,优秀奖10名。

为体现公开、公平、公正原则,现将评审结果予以公示(时间为2025年12月22日—26日),如有异议,请署真实姓名,并提供联系方式,于2025年12月26日前向中共百色市委宣传部反映。

联系人:

周前明,联系电话:0776-2998188

黄知正,联系电话:0776-2802136

黄 梦,联系电话:0776-2821625

中共百色市委员会宣传部

中共百色市委网信办

百色市精神文明建设办公室

百色市融媒体中心

2025年12月20日





上一篇:从“声动红城”到“智传未来” 百色市融媒体中心广播新系统今日正式启用
下一篇:平果:聚焦群众点滴“小事” 办好民生关键“大事”
这里很好玩
回复

使用道具 举报

生如夏花 发表于 2025-12-23 04:19:06 | 显示全部楼层
转发了
这里很好玩
回复 点赞 差评

使用道具 举报

席冰 发表于 2025-12-23 04:19:06 | 显示全部楼层
转发了
这里很好玩
回复 点赞 差评

使用道具 举报

哥是传说 发表于 2025-12-23 06:44:59 百色看点手机版 | 显示全部楼层
转发了
这里很好玩
回复 点赞 差评

使用道具 举报

三百分的壮汉 发表于 2025-12-23 09:13:22 | 显示全部楼层
转发了
这里很好玩
回复 点赞 差评

使用道具 举报

ftyhrt3 发表于 2025-12-23 11:36:50 百色看点手机版 | 显示全部楼层
这里很好玩
回复 点赞 差评

使用道具 举报

小情调儿 发表于 2025-12-23 14:00:53 | 显示全部楼层
转发了
这里很好玩
回复 点赞 差评

使用道具 举报

没有艾滴 发表于 2025-12-23 16:25:21 百色看点手机版 | 显示全部楼层
这里很好玩
回复 点赞 差评

使用道具 举报

朕即天下 发表于 2025-12-23 18:50:35 | 显示全部楼层
转发了
这里很好玩
回复 点赞 差评

使用道具 举报

吉亚甲 发表于 2025-12-23 21:25:20 百色看点手机版 | 显示全部楼层
转发了
这里很好玩
回复 点赞 差评

使用道具 举报

您需要登录后才可以回帖 登录 | 立即注册

本版积分规则

本网站所刊载信息,不代表百色看点观点。 刊用本网站稿件,务经书面授权。
未经授权禁止转载、摘编、复制及建立镜像,违者将依法追究法律责任。
[网上传播视听节目许可证(0106214)] [桂ICP备18000946号-9] [APP备案:桂ICP备18000946号-5A]
违法和不良信息举报电话:17777605188 举报邮箱:253702645@qq.com 营业执照亮照 总机:0776-2998288
Copyright ©2018-2026 百色看点 Powered by 百色圈视科技 劰载中...|网站地图|桂公网安备 45100202000274号

顶部